日 期:2026年3月23日
为满足临床工作需要,北京协和医院拟对试剂项目进行公开采购, 现邀请合格投标人就下列需求提交报名材料。本次采购委托中技国际招标有限公司办理(以下简称“采购代理机构”)。
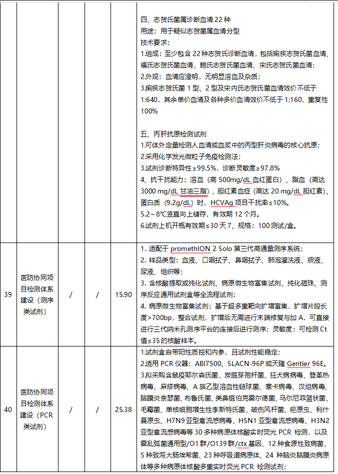
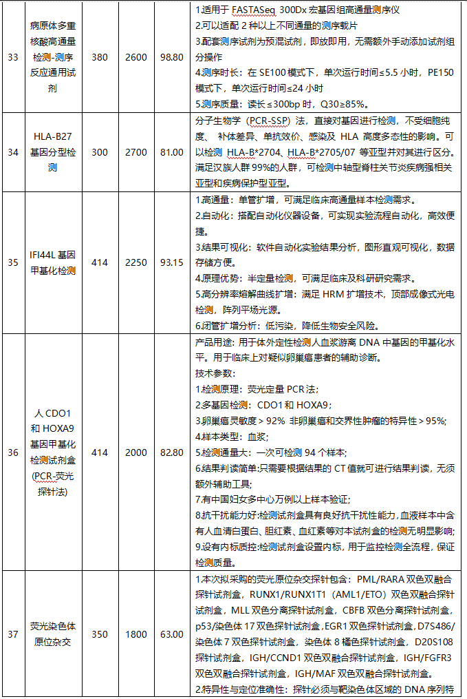
1.采购内容:

注:本次采购供应商必须以包为单位进行投标响应,评标和合同授予也以包为单位。
2.项目审批情况:
本项目已获得主管部门审批,资金已落实。
3.报名资格:
(1)在中华人民共和国境内注册,具有独立承担民事责任的能力和经营许可,向采购人提供货物和服务的法人、其他组织或自然人。
(2)具有良好的商业信誉和健全的财务会计制度。
(3)具有履行合同所必需的设备和专业技术能力。
(4)有依法缴纳税收和社会保障资金的良好记录。
(5)近三年内(本项目投标截止期前)在经营活动中没有重大违法记录。
(6)被“信用中国”网站(www.creditchina.gov.cn)列入失信被执行人和重大税收违法案件当事人名单的、被“中国政府采购网”网站(www.ccgp.gov.cn)列入政府采购严重违法失信行为记录名单(处罚期限尚未届满的)的供应商,不得参与本项目的政府采购活动。
(7)单位负责人为同一人或者存在直接控股、管理关系的不同供应商,不得参加同一包的投标或者未划分包的同一招标项目的投标。
(8)符合法律、行政法规规定的其他要求。
(9)本项目不接受联合体投标。
(10)采购项目有特殊要求的,供应商应当提供其符合特殊要求的其他资格证明文件。
4.报名截止时间及要求:
(1)报名截止时间:2026年3月30日17:00。
(2)所有报名文件加盖供货商公章后电子扫描,采购目录需同时提供扫描件及excel表格,打包发送至shijiguanli@pumch.cn,邮件标题“中国医学科学院北京协和医院试剂采购院内谈判项目(2026-1)--包号--供货商名称”,邮件内附件标题需与邮件标题一致。经我院相关部门资格预审后,通知入围品牌。
5. 报名提供的所有文件材料均须真实有效,具体如下:
(1)采购目录(附件下载),请如实准确填写。
(2)供应商如为代理商:须提供供应商营业执照、供应商医疗器械经营许可证、生产厂家营业执照、生产厂家医疗器械生产许可证、生产厂家出具的报价产品授权书。
(3)供应商如为试剂生产厂商:须提供供应商营业执照、供应商医疗器械经营许可证、供应商医疗器械生产许可证。
(4)医疗器械注册证(试剂)。
(5)产品说明书及其它相关说明。
(6)产品报价单(实验所需主试剂、辅助试剂及相关耗材均须一并列明)。
(7)评审时小型和微型企业产品享受10%的价格折扣。监狱企业视同小型、微型企业。残疾人福利性单位视同小型、微型企业。不重复享受政策。
6.采购人信息:
(1)名 称:中国医学科学院北京协和医院
(2)地 址:北京市东城区王府井帅府园1号
(3)联 系 人:辛老师
(4)电 话:010-69156215
7.采购代理机构信息:
(1)名 称: 中技国际招标有限公司
(2)地 址: 北京市丰台区西营街1号通用时代中心C座912
(3)联系人姓名:姚玮、柳勋伟
(4)电 话:010-81168492