为满足临床工作需要,北京协和医院对拟遴选的耗材进行市场调研, 诚邀相关产品的厂家、代理商参与并提供相关信息资料。
1.市场调研内容


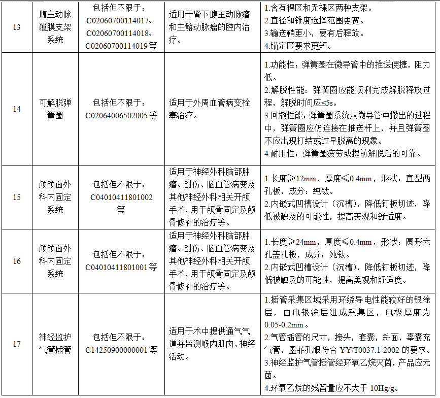
2.报名资格:
(1)本次市场调研的耗材代理商要求为区域二级以上代理。
(2) 针对每种产品,代理商仅能递交单一品牌的单一产品参与调研,若发现代理商对同一产品进行多个品牌或同一品牌多种产品重复递交,则视为无效。
3. 报名文件要求:
请按以下清单顺序整理并准备
(1)《医用耗材遴选市场调研表》
(2)代理商《营业执照》、《医疗器械经营许可证》。
(3)代理商逐级授权书(授权有效期不少于6个月)。
(4)代理商个人授权书及身份证的正反面复印件。
(5)代理商被授权人近三个月缴纳社保证明。
(6)生产厂家《营业执照》、《医疗器械生产企业许可证》。
(7)生产厂家的授权书(授权有效期不少于6个月)。
(8)产品医疗器械注册证/登记证/备案证。
(9)产品说明书、合格证/进口产品报关单、宣传彩页。
(10)近三个月内供应同级别医院的最低价格发票复印件。
(11)产品技术参数文件。
以上提供的所有文件材料均须真实、有效。
4. 报名截止时间及要求:
(1)报名截止时间:2026年02月28日17:00。
(2)所有报名文件均须加盖供应商公章后制成电子扫描件。其中,《医用耗材遴选市场调研表》(点击下载附件1)除扫描件外,还须同时提供可编辑的Excel表格文件。请将上述所有文件压缩为一个ZIP或RAR格式文件,发送至邮箱:lx_pumch@163.com。
(3)邮件及附件命名要求:所有邮件标题与附件标题的名称必须保持一致,并严格遵循以下格式:
医用耗材市场调研2026-LX-001-XX(需求序号)-XX(产品名称)-XX(公司名称)
5.注意事项
5.1报名文件未按要求提交或逾期的,将不予受理。
5.2项目联系人:徐老师;联系电话:69154051。