Menu
您现在的位置: 首页 > 新闻 > 医院公告
北京协和医院新药供应商遴选项目的通知
时间:2025.12.16 字体: 发布来源:本站原创

项目编号: 0701-254106071306

根据医院工作需要和国家卫生健康委相关规定和文件要求,北京协和医院拟进行新药供应商遴选,现将有关事宜通知如下:

一、 遴选单位的资格要求

1.具有该品种经营权资格的供应商(出具相关纸质证明及2025年11月30日前从生产企业购买该药品增值发票复印件一张)。

2.2025年11月30日前在北京市医药阳光采购综合管理平台上显示具有该品种配送资格且为我院已开户之供应商。

3. 投标的供应商必须严格按照《印发关于在公立医疗机构药品采购中推行“两票制”的实施意见(试行)的通知》(国医改办﹝2016﹞4号)要求,满足投标药品配送“两票制”的规定。

4.若遴选单位有多家子公司,对于一种新药只允许母公司下的一家子公司参加遴选。

5.资质要求:具有《药品经营许可证》、《营业执照》和《税务登记证》。

6.大型医院合作经验:北京市大型综合性三甲医院合作年限10年(含)以上。

7.供应商的本项目授权代表不得与中国医学科学院北京协和医院职工有直系亲属关系。

8.其他要求:商业信誉良好,财务状况稳定,有依法纳税的良好记录,无药品回扣、商业贿赂等各种不良记录。

二、报名时间

即日起至2025年12月22日16:00, 请到北京协和医院药剂科药库办公室(北京市东城区帅府园一号门诊楼地下一层药库)领取网上购买标书流程说明并于2025年12月22日17:00前在中国通用招标网(http://www.china-tender.com.cn/)下载邀请文件后视为报名成功,邀请文件售价:400元人民币/本,售后不退。

项目联系人: 姚玮

联系方式:010-81168492

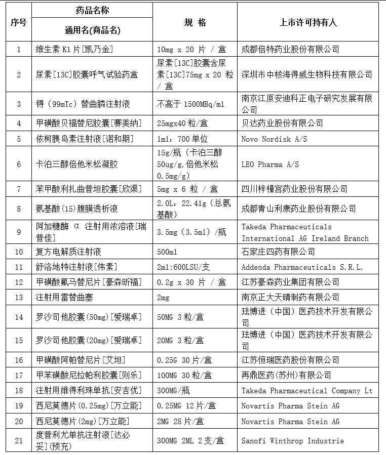
三、 参与供应商遴选的药品名单

from clipboard

from clipboard

北京协和医院 

                                       2025年12月16日